数码闲聊站透露,iPhone 17e可能会采用iPhone 16相同的显示屏,并且具备灵动岛设计;其背摄像头维持4800万像素单镜头配置,而处理器则选用A19芯片。
图源:微博数码闲聊站
它的刀法配置大概和iPhone 16e相同——缺少一个CPU核心,与标准版对比,缺少一个,与Pro版对比,则缺少两个,以此保持产品间的层级分明,划分清晰。不过,iPhone 17e终于不再使用刘海设计,不再把灵动岛当作区分产品等级的界限。
小雷觉得,苹果在iPhone 16e的“市场测试”中获得了成功,所以它“大方”地把灵动岛功能提供给其他机型,目的是招徕更多顾客。
iPhone的e系列就是“Lite版”
回想 iPhone 16e 推出之前,多数人猜测这款仅带一个摄像头并带有刘海的设备会被称作 iPhone SE4,许多人还认为它的外形构造会效仿 iPhone XR,同时会采用相同的 LCD 显示面板。
苹果公司最终给新款手机取名为 iPhone 16e,这款手机还配备了经过全新设计的机壳,让人始料未及。就连在百度百科上检索“SE4”这个词,搜索结果也会显示与 iPhone 16e 的关联信息,原因是大多数消费者普遍认为苹果公司用来主打高性价比的手机型号都带有“SE”这个后缀。
图源:百度百科
但是SE系列完整名称为Special Edition,其显著特征在于“经典新配”:第一代产品采用iPhone 5s的外形,却配备了与iPhone 6s一致的A9处理器,而到了第三代,则选用iPhone 8的机壳,搭载了和iPhone 13相同的A15仿生芯片。
SE系列之所以在购买者心目中是价格最低的苹果手机,是因为它大量使用了现成的旧型号零件,从而大幅降低了制造成本,所以当关于iPhone 16e的规格信息逐渐公布时,很多人会把它错当成iPhone SE4,但实际上情况完全不是这样。
e系列和SE系列的市场定位不尽相同,小雷在提及16e发布时曾指出,e系列相当于入门级产品,是苹果展现其精妙工艺的实例:在减少芯片、屏幕、相机等部件规格的同时,增加电池的存储量,既确保e系列不会跨越等级,又维护了基本的使用感受,也是苹果“最经济iPhone”市场策略的持续实践。
在小雷眼中,iPhone 16e 是苹果针对中端市场的一次尝试,类似于早前推出的 Plus 型号,意图借助标准版配备的大屏幕来招徕顾客;然而,从 iPhone 17 系列取消 Plus 型号这一举措来看,这项市场探索显然没有达到预期效果。
因此,倘若 e 系列给苹果公司创造的价值与目标不符,它随时有可能被其他产品线所取代,目前来看,发布 e 系列不仅意在填补产品阵容里价格与性能平衡的空白,更关键的是要让它成为原有设备用户的更新换代的首选目标。
而 e 系列产品承担着一项关键使命,那就是维系 iPhone 旧款用户,这也是其问世的主要缘由之一。苹果品牌的忠实粉丝数量出乎意料,例如 2018 年面世的 iPhone XR,至今在酷安平台上仍有许多人关注讨论。
图源:酷安
部分老款机型用户或许是因为喜爱 iOS 系统,又或者是因为经济条件不允许更换新手机,尽管他们经常被忽略,但群体规模相当可观。苹果公司自身也意识到了这个情况。因此,在苹果官方网站上,iPhone 16e 的参照机型并非 15 系列或 14 系列,而是更早推出过的一批产品(具体可以参考下图)。
图源:Apple官网
最新推出的 iPhone 11 是这些设备中最资深的,它诞生于 2019 年 9 月 11 日,距离现在已有五年多时间了。对于这些用户而言,iPhone 16e 被诟病的配置不佳,反而是他们希望改进的方面。
为何iPhone 16e海外热销,国内遇冷?
苹果公司巧妙的营销策略,确实让 iPhone 16e 的销售表现符合了预期目标。权威的市场研究机构 CIRP 公布的最新数据表明,这款手机在 2025 年 6 月份美国地区苹果产品总销量中所占的比例高达 11%——相较之下,先前定位类似的 SE3 在同一时期的销售份额还停留在 5%;不仅如此,iPhone 16e 的全球销量也成功超过了 715 万台。这样显著的提升,足以表明 e 系列的策略具备可行性。
小雷还搜集了 Reddit 上海外用户关于 iPhone 16e 的使用感受,了解到多数人挑选这款手机主要看重电池存储足、设备体态纤薄,并且对镜头系统没有太强烈的要求。一些消费者明确表示,就算众多评论者批评 iPhone 16e 没有配备 Magsafe、性能平平,这并不会改变普通消费者购买该手机的决心,市场销量也确实显示出 iPhone 16e 是广受欢迎的手机型号。
图源:Reddit
此外,一些购买 iPhone 16e 的用户之前使用的是 iPhone 12 等旧款设备,这就证实了前述看法:该机型确实是苹果公司为“忠实粉丝”准备的一份特别馈赠。不过,iPhone 16e 在中国的销售表现未达苹果公司的期望,实际销量只有 17.1 万台,这个数字还不到全球总销量的百分之三。配置完全一样的设备,为何在祖国和海外市场销售业绩差别如此悬殊?根据小雷的分析,存在以下几个方面的缘由:
同价位的替代产品种类繁多,国产安卓手机在相同价位上性能更出色,国内制造商正逐步融入苹果的生态系统,苹果目前尚未提供人工智能功能。
现在,iPhone 16e 即使享受百亿级优惠,128GB 版本叠加全部优惠后,售价仍是 3798 元,这个价格正好落在国产安卓高端机型标准配置的价格范围之内,这个价位是国内手机厂商竞争最为白热化的区域,能够供消费者选择的产品种类也较为丰富。
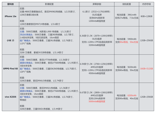
今天小雷整理了 OVM 三大旗舰机的标准型号,同 iPhone 16e 做了基础数据对比,重点分析了拍照、显示、电量、存储四个维度,让大家从配置层面明白 iPhone 16e 为何在国内该价位难以热销。
图源:雷科技制作
从参数分析,这四个方面显示,iPhone 16e 和同价位的国产机型在硬件上存在显著差异。特别是在摄影配置方面,国产的三大品牌手机几乎都具备光学变焦和微距拍摄的功能。可以说,当前国内手机市场,这个价位的机型在拍照方面必须满足用户的广泛需要,而 iPhone 16e 这种极端的单镜头方案,势必在各项指标比较中处于不利地位。
另外,苹果至今未能提供支持120赫兹刷新率、配备大容量电芯、实现极速充电以及从256吉字节容量开始存储的设备配置。就售价而言,小雷挑选了百亿补贴计划里价格最低的选项进行对比,结果显示iPhone 16e反而是最昂贵的,让人感觉像是用简陋的装备充当强大的武器。
图源:拼多多
苹果面临的最大挑战,是国内安卓设备正逐渐取代 iPhone 的市场地位,2024 年下半年,国产手机出现一股强劲势头,网友形容为“模仿苹果”,也就是着力融入苹果的生态系统。
国产手机首次兼容 Live Photo 功能后,国内品牌便开始逐步融入苹果的体系。先前提及的 vivo X200S 推出时就宣称是最佳苹果替代品,该机型能够接收 iPhone 的短信和来电,具备触碰间分享文件的功能,可与 Apple Watch 和 AirPods 建立连接,并在手机屏幕上实时展示配饰的剩余电量。
HyperOS 2.0 的升级,促成小米设备同苹果电脑之间便捷地交换资料,也能同步显示画面内容;AirDrop 功能,小米借助网络连接软件也能模拟,传输速度比原版还要快,新近的改进还允许苹果机器直接调用小米终端的显示界面。
图源:小米更新日志
同样,ColorOS 15 也开始支持苹果手机的一键分享功能。可以说,国内品牌是公开地争夺苹果体系中的用户份额。在小雷看来,这算是一种巧妙的策略,因为苹果在构建其产品体系时,已将平板电脑、笔记本电脑、游戏机、无线耳机等众多智能产品与 iPhone 紧密捆绑,使得已拥有这些产品的用户几乎别无选择只能继续使用 iPhone,而让他们将所有设备全部更换则完全不可行。
图源:ColorOS官网
所以,国内企业采取的方法是,凭借硬件优势加上软件兼容,意图取代 iPhone 在整个系统里的主导角色,并且对价格给予更大优惠,这一举动让很多使用 iPhone 的客户能够顺利转换设备,这也正是 iPhone 16e 在国内市场销售不佳的关键因素。
苹果的智能技术在国内遭遇瓶颈,难以推行,导致苹果的最终策略也难以实施。iPhone 16e本应是苹果智能技术最经济实惠的通道,但方案的搁置使其无法达成这一目的。
国内手机在人工智能体验方面进步很快,各种功能如自动识别屏幕、智能照片管理、AI 助手等都越来越成熟,用户已经养成了离不开这些特性的使用方式。相比之下,iPhone 16e 在硬件和软件上都处于劣势,因此,在激烈的市场竞争中它难免会处于被动地位。
iPhone 17e在中国市场能否扭转乾坤?
那么 iPhone 17e 这款产品,小雷认为在中国市场的销售情况不容乐观。
有消息称,iPhone 17 的基础型号屏幕已具备 120Hz 高刷新功能,而定位稍低的 iPhone 17e 则需遵循产品层级差异,极有可能继续使用 60Hz 屏幕,芯片性能也会有所缩减,相机系统同样会受到调整。
iPhone 17e 的销量状况堪比流传广泛的拼多多商品链接,持续遭受多方面的价格战冲击。虽然其售价有所降低,是目前价格最为亲民的 iPhone 型号,然而在国产手机厂商采用技术实力与营销策略相结合的竞争手段面前,即便是实力雄厚的苹果公司,也难以在中端手机市场领域取得显著优势。
可是,如果苹果的人工智能技术能够真正在国内实施,也许会促使一些消费者选择购买 iPhone 17e,把它当作接触苹果人工智能系统的起点。然而,届时国产手机的人工智能特性或许已经普遍应用于所有产品系列。面对这些不利情况,苹果会调整其计划吗?iPhone e 系列又将在国内市场如何发展呢?



还没有评论,来说两句吧...